Aprilia RSV Mille
не покупайте мотоциклы Aprilia RSV Mille
На этом мотоцикле на чемпионате мира по Супербайку бушевал Трой Корсер. В 2000 году завоевал титул II вице-чемпиона. У “гражданского” мотоцикла есть жестокий “пинок под зад”. Он ездит на резине в любое время года, что имеет свои последствия в долговечности. Mille был пересмотрен в 2001 году, однако многие дефекты остались.
Самые большие недостатки – мото обзор
Самой серьезной проблемой станет сервис. Мало какая мастерская возьмется делать в нем все, что угодно.
А что делать? Двигатель Rotax в шасси ужасно сложен технически: достаточно сказать, что в задней головке цилиндров, кроме двух распределительных валов, есть также вал, который балансирует эти ролики. Двигатель имеет принципиальный недостаток в системе смазки.
Масляная шина в коленчатом валу плохо выполнена, а шатун затирается. А это пахнет капитальным ремонтом, и механик, который за него возьмется, столкнется с серьезной проблемой – на колесах ГРМ нет никаких знаков. Система настолько сложна, что после разбора, разобранный мотоцикл не имеет шансов собрать ее обратно. Опытные механики справляются с этой проблемой, делая специальные трафареты.
запчасти Aprilia, онлайн заказ
В любом случае, ремонт это большая трата денег, а доступность запасных частей плохая, поэтому некоторые покупают подержанный, но исправный двигатель. Уверен, любой любитель Mille откажется от этого мотоцикла после покупки третьего двигателя.
Следующая вредоносная деталь – сцепления имеет вакуумный усилитель, в котором диафрагма трескается и устройство не работает.
Алюминиевая рама, изготовленная до 2000 года, имеет серьезный недостаток: там находится основание верхнего подшипника головки рамы. Дело непоправимое. У Mille также не очень хорошая электрика. Сбой зарядки – типичная проблема.
Кроме того, двигатель RSV очень сильно вибрирует , что приводит к растрескиванию различных деталей шасси. С этой проблемой Aprilia справилась в 2001 году, изменив положение двигателя в новой раме.
Японский мотоцикл Suzuki TL 1000
не покупайте мотоциклы Suzuki TL 1000
Спортивные успехи V2 Ducati Superbos заставили японцев действовать. В 1997 году они представили две V-двойки- успешный литровый мотоцикл Honda VTR 1000 и аварийный литровый мотоцикл Suzuki TL 1000 S (к которому год спустя присоединился, имея те же недостатки TL 1000 R).
Крупнейшие недостатки
TL был жутким – у него была тенденция к вибрации, что приводило даже к несчастным случаям со смертельным исходом. Поэтому через год после премьеры компания монтировала амортизаторы поворота не только для новых, но и для проданных мотоциклов. К сожалению, тенденция к перевороту руля сохранилась, амортизатор ее только гасил.
Результат? На неровной дороге страшно превышать 140 км / ч.
У двигателя также были недостатки – через протекающие поршни/кольца, он закачивал масло в воздушный фильтр – по гарантии была замена (в зависимости от пробега) или на сами поршневые кольца или на поршни.
Другая проблема заключалась в электронике. Двигатель мог дергаться и глохнуть на холостых. Необходимо было следить за правильной настройкой оборотов холостого хода (1300–1400 об / мин), после чего модуль ECM был модифицирован.
Разжижение масла топливом – еще один недостаток. По гарантии заменили термостат. Двигатель был “слишком холодным” и пытался слишком долго всасывать. Это условие также вызвало высокий расход топлива.
запчасти Suzuki (Сузуки), онлайн заказ
Трещины на баке, который был неправильно закреплен.
Каркас ушка, который выступает из лопастного демпфера из-за нестандартного амортизатора (такие были, например, на автомобилях ГАЗ) которым был оснащен TL. Качество его демпфирования, несмотря на возможность регулировки, было не самым лучшим.
Треснутые рамы на головке. Сначала аргументировали это частой ездой, но потом оказалось, что это не так – рамы ломались.
Так что вы никогда не узнаете, какой мотоцикл вам достанется, или сколько дефектов в нем было устранено, потому что все улучшения и ремонт были сделаны на регулярной основе. Что не меняет того факта, что некоторые из них неизгладимы.
Suzuki VX 800
не покупайте мотоциклы Suzuki VX 800
Кто купил новый VX 800 в 90-х годах, вероятно, не испытывал особых проблем с ним, хотя уже были случаи показа колена (поломки шатуна). Можно сказать, что Suzuki сделал этот мотоцикл на базе Intruder, то есть чоппера, одев практически все его шасси с двигателем и бак в пластик нейкеда. Таким образом, VX 800 вел себя тогда не лучшим образом, стучал на поворотах и качался на скорости в колее.
Самые большие недостатки
Мотоцикл был небрежно сделан, и его обслуживание – это каторга. Сопла ржавые, дроссели выбиты. Часто случается, что поплавки теряют плавучесть, и невозможно установить правильный уровень топлива. Таким образом, карбюраторы часто подают смеси различного состава в каждый из цилиндров. Синхронизация обоих цилиндров с изношенными карбюраторами практически невозможна.
Обрыв шатунов – рассинхронизация карбюраторов имеет серьезные последствия. Когда при каждом добавлении газа один цилиндр уже тянет, а другой все еще тормозит (плюс смесь другого состава) – в этой V-двойке это заканчивается разрывом шатуна. Такие ситуации чаще всего возникают во время более жесткой езды.
VX 800 относится к наиболее ржавеющим мотоциклам. Ржавчина разъедает не только всю выхлопную систему, но также раму и топливный бак (изнутри и снаружи).
Типичные повреждения также включают в себя потерю демпфирования в заднем амортизаторе. Трудно найти дюжину VX с подавляющим задним ходом.
Механикам не нравится этот мотоцикл, потому что (как и у Intrude) трудный доступ к различным деталям.
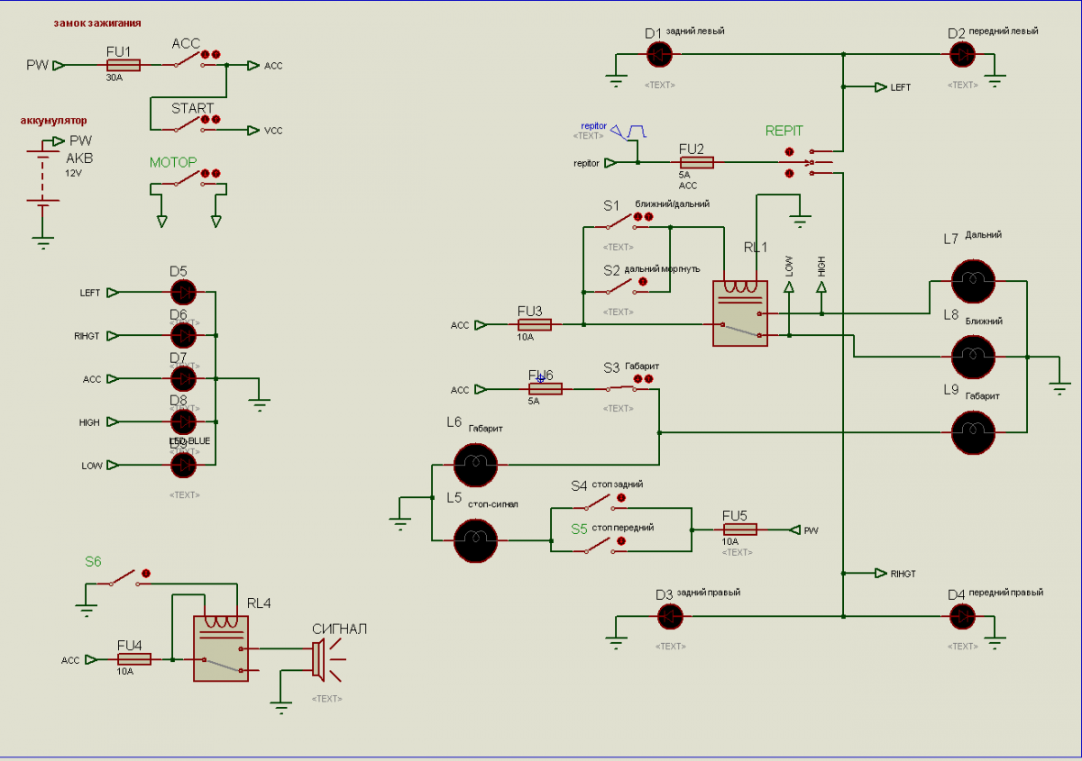
Схема проводки мотоцикла

Предложенная схема выполнена на реле (RL), лампах (L), светодиодах (D) и переключателях (S). Так же в схеме присутствуют предохранители обозначены (F). На схеме отсутствует реле повторителей, что на самом деле является генератором импульсов и реле, при включении которое замыкает и размыкает контакты. Вместо реле повторителей на схеме подключен генератор (repitor), а сам переключатель поворотов подписан “REPIT” Питание схемы производится через подключение PW, в эту же точку приходится подключение от реле-регулятора подающего питание от генератора. Блок зажигания здесь не представлен. На светодиодах D5-D9 собрана эмуляция приборной доски, при включении того или иного потребителя, индикация происходит на данной панели. Ближний свет – LOW (L8), дальний свет – HIGH (L7), правая сторона повторителей – RIGHT (D1, D2), левая сторона повторителей – LEFT (D3, D4).
Пример:
В качестве примера приведу реальную схему

Как видно – ничего сверхъестественного. Данная схема не является принципиальной и выполнена на усмотрение производителя без следования каким-либо общепринятым стандартам. Читать такую схему мягко скажем не удобно, тем более, что вся схема здесь представлена целиком со всеми узлами и датчиками в кучу. Но обладая базовыми знаниями и в этой схеме можно ориентироваться.
Ниже представлен не большой видеоролик, о том как это работает в реальном времени. Сразу поясню о следующем моменте, при включении замка зажигания в положение ACC (accessories – аксессуары) подаётся питание на потребители. И в данной схеме для примера выполнено так, что с включением питания светится лампа ближнего света, а габарит же включается отдельно. Так редко где делается, но на сегодняшний момент, движение без ближнего света – нарушение ПДД. В схеме при этом экономится одно реле. В принципе можно и габарит сразу включать при повороте замка в положение ACC. Так же, много где применяется замок зажигания с одним положением, тогда при повороте ключа подаётся питание и на ACC и на Ignition – зажигание.
На видео ниже представлена эмуляция работы бортовой сети в реальном времени.
Loading the player…
Автомобили из нулевых
Сервоприводы сидений, умные климат-контроли и ксенон стали нормальным явлением у многих производителей, только вот ресурс машин заметно сократился. Глобальная идея — автомобиль должен исправно служить 3-4 года, а потом меняться на новый — как раз получила массовое распространение.

Уязвимых точек в автомобилях стало больше, причём многие из них неремонтируемые — под замену. И коротнуть может родная проводка даже в премиальной машине, причём в неожиданных местах, к примеру подогрев сидений. Оп, и сидушка загорелась! Тестером не прозвонишь, схемы стали сложнее, а проводка запрятана так глубоко, что и концов не найти. Выход один — диагностика компьютером. Не стоит пренебрегать поиском новостей последних лет на предмет отзывов по электрике. Производители это стали делать часто, а вам — с вопросом к предыдущему владельцу.
Главное, что нужно проверить в машине из нулевых
1. Пневматическая (адаптивная) подвеска. Сказать «Бегите от такой машины!» было бы некорректно — состояние каждого автомобиля очень индивидуально. Но мы бы не рискнули покупать б/у машину с этой дорогостоящей и очень ломучей опцией. Диагностировать такую подвеску необходимо с особым пристрастием и только специалистам, если уж очень хочется покататься на машине хотя бы год.
2. Системы активной и пассивной безопасности. Сигнализатор с изображением человечка и подушки безопасности ещё не говорят о том, что машина 100 % была в ДТП. Это может быть банальная ошибка одного из датчиков. Чаще всего когда один из блоков сообщает о такой ошибке, автоматически перестают работать все другие подушки. Придётся поискать неисправный, чтобы ездить в безопасности. Примерно та же история и с системой стабилизации. Поиск глючного узла придётся доверить только компьютерной диагностике.
3. Сервоприводы. Вышедшие из строя моторчики не могут не напрягать. Регулировка кресла зависит напрямую от них, люк (или куда веселее — панорама!) может не закрыться перед дождём, да и приятно, когда всё работает. Но чем больше в машине наворотов, тем больше риск погрязнуть в расходах. Если и лежит душа к машине этих лет, то лучше выбрать максимально простую. Доводчик задней двери (багажник) тоже проверьте — нежная функция.
4. Замки дверей. Проверьте работу всех замков, особенно с электронным открыванием, багажника например. В этих местах коррозия часто выводит из строя микросхемы, отчего страдают подсветка номера и сам механизм замка. Обязательно проверьте работу всех брелоков открывания дверей и функцию бесключевого доступа, если есть. Здесь электроника может тоже подкинуть дорогостоящие «сюрпризы».
5. Климат-контроль. Ранимая система во многих, особенно дорогих, автомобилях. Со временем начинает жить своей жизнью, из-за чего сильно нервирует. В сырую погоду запотевают стёкла, в жару недостаточно холодит, дует в лицо, когда надо в ноги и т. д. Проверьте работоспособность кондиционера и выполнение команд при управлении системой. Ремонту блок «климы» обычно не подлежит, а стоит громадных денег. Проверьте и блок для задних пассажиров, если есть.
6. Ксенон. Умирающую ксеноновую лампу можно определить по розоватому или зеленоватому свечению. Блоки розжига, увы, тоже могут скончаться следом. Родные комплекты стоят хороших денег, из-за чего многие переходят на китайские аналоги не всегда хорошего качества.
Розоватое или зеленоватое свечение фар подскажет о скорой кончине ксенона
Моргающий свет в фарах тоже признак нездорового ксенона, возможно уже заменённого на залипушный. Кстати, если свет адаптивный, т. е. линзы фар следят за углом поворота руля и наклона автомобиля, проверьте его исправность — как бы вам не попасть на замену фар. Дорогостоящих, конечно же.
Автомобили из 90-х
В 90-х годах прошлого столетия наблюдалось пересечение классических технологий (жгуты с проводами) и современных наработок (внедрение CAN-шины, массовое появление систем безопасности и сервоприводов для повышения комфорта).

Надо понимать, что в машине старше 20 лет часть электроприборов уже может просто не работать. Накладывают отпечаток на состояние электроники эксплуатация и, соответственно, обслуживание.
Главное, что нужно проверить в машине из 90-х
1. Генератор. Производитель бортового электричества за такой срок службы автомобиля уже либо бывал в мастерской, либо менялся. Здоров ли ещё агрегат, можно понять, подключив вольтметр или мультиметр к аккумулятору и заведя мотор. Если стрелка прибора покажет от 13.5 до 14 В — это хорошо, «гена» в порядке. Менее 13 В — плохо, должным зарядом он аккумулятор не обеспечивает.
2. Состояние проводки. Проводов в легковой машине проложено по несколько километров, поэтому всю проверить её нереально. Есть дедовский способ, как выявить утечку тока из-за состарившейся изоляции и колхозных подключений. Врубите поворотники, включите свет фар, посмотрите подсветку приборов — не пульсирует ли в момент мигания? Если да, то вопрос либо к генератору (см. п. 1), либо где-то потерялась масса.
3. Автомагнитолы, сигнализации, противотуманки. В машинах из 90-х уже редко встретишь родную аудиосистему, а фирменную противоугонку тем более. Мафоны и сигналки наши спецы часто устанавливали небрежно, и за годы эксплуатации либо оголилась скрутка, либо дверь перетёрла проводок к динамику или центральному замку. Это часто приводит к пожару, потушить который непросто даже на самом раннем этапе, — «коротыши» прячутся в недрах панели приборов, и под пластик даже с самым мощным огнетушителем не подлезть.
Безалаберная установка сигнализации не раз становилась причиной пожара
Загляните под торпедку, посмотрите состояние проводов, где возможно: в дверных проёмах, под капотом и в багажнике. Работу небрежных электриков обычно видно сразу. Противотуманки и самодельные ДХО подключаются к сети тоже непросто, поэтому проверьте их подключение, если имеются.
4. Аккумулятор. Батарею нужно проверять в любой машине, т. к. даже в новой из-за глюков электроприборы могут высосать заряд за месяц. Подключите вольтметр, чтобы замерить напряжение (или, как говорят физики, ЭДС) между клеммами. Без нагрузки напряжение здоровой батареи должно показать 12.6–13 В. Если напряжение менее 11.8 В, аккумулятор необходимо заменить или подзарядить (добавить электролита, если он обслуживаемый).
На клеммах аккумулятора частенько заметны окисления. О чём говорит? Это показатель состояния батареи и просто халатного отношения. Когда на клеммах образовывается белый налёт или наросты (по виду напоминают стиральный порошок), то проверьте, надёжно ли они сидят на токовыводе.

Болтающиеся клеммы не создают постоянного контакта, и в один «прекрасный» момент вы не сможете завести машину — окисление металла сделает своё дело, и ток к клемме не пойдёт. Если же затяжка хорошая, то, возможно, под токовыводом батареи есть трещины, и подтекающий электролит создаёт благоприятную почву для «цветения». Аккумулятор придётся нести в ремонт или менять. Проверить сразу надо и клемму: такая среда быстро разрушает металл, и провод от неё может вскоре отвалиться, оставив вас на стоянке без электричества.
5. ABS. Лампа неисправности антиблокировочной системы маячит чаще всех других на стареньких машинах. Из-за неисправного блока или датчиков, конечно, машина не заглохнет в дороге и не загорится, но имейте в виду, что в экстренной ситуации АБС может сыграть важную роль.
Автомобили от 2010 года и моложе
Не успокаивайте себя, что, покупая более-менее свежий автомобиль, вы сможете избежать всего вышеописанного. Состояние проводки в машине возрастом до 7 лет ещё очень даже ничего, а ошибок на панели приборов может и не быть вовсе. Но диагностику лучше не откладывать в сторонку.
В одной из наших экспедиций новый Range Rover стоимостью под 200 тысяч долларов стал недвижимостью из-за проблем с электроникой
Главное, что нужно проверить в машине до 2010 года и моложе
1. Светодиодная оптика. Оптика на многих современных машинах обзавелась светодиодами. Самые современные автомобили и на дорогу светят не ксеноном, а диодным светом. Как источник света диод очень живучий, но не вечный. Помирают они чаще блоками, а под замену может пойти фонарь в сборе.
2. Электропривод двери багажника. Удобная опция, ничего не скажешь, но тоже не лишена капризов из-за глюков в блоке управления или… после удара в заднюю часть.
3. Селекторы управления трансмиссией. Производители всё чаще уходят от классических рычагов, связанных напрямую с трансмиссией. Это когда дёрнул рычаг и чувствуешь через него, как в недрах агрегата передача включилась. Сегодня управление доверяют модным джойстикам, шайбам и кнопкам, которые лишь посылают сигнал блоку управления, и уже он дальше отдаёт приказ железу.

Блок этот очень умён, взаимосвязан с целой кучей систем в машине и оттого очень дорог, если вдруг накроется. А в некоторых машинах блок отдельно не меняется, только в паре с коробкой! Диагностировать на наличие ошибок в обязательном порядке, в том числе и управление полным приводом. К муфтам и редукторам тянутся хлипкие проводочки, которые не подключат вам полный привод, если с цепью будут проблемы.
4. Мультимедийные системы. Они, конечно, ещё недоросли до уровня смартфонов, но тихо-тихо приближаются к ним, особенно у премиальных марок. Проверяйте весь функционал: работу дисплея (механизм выезжающего экрана дополнительно!), навигации, если доступна для нашей страны, разъёмов USB. Последние модели оснащаются целыми комбайнами, включающими и доступ в Интернет, и встроенный жёсткий диск. Попросите продавца показать все функции в работе. Оцените работу динамиков.
Тот факт, что немалая часть функций современного автомобиля связана с мультимедийным комплексом напрямую, делает его проверку обязательной. Можете остаться, к примеру, без управления климат-контролем из-за сдохшего экрана. А меняется мультимедиа чаще целиком.
Современная мультимедиа — это уже не просто красивая аудиосистема и экран для камеры обзора. Тут происходит и управление функциями автомобиля, и даже его диагностика
Список электрооборудования, подлежащего проверке, на самом деле может быть ещё больше — многие механические функции всё чаще заменяются автоматикой. Вот, к примеру, ручник. Проверить на обычной машине, поставив её на уклоне и затянув рычаг, легко: держит или нет? В современной машине механизм стояночного тормоза всё чаще электромагнитный, и проверять придётся не только удержание машины на месте, но и работоспособность рычажка/кнопки.
Вдобавок многие, казалось бы, незначительные проблемы тянут за собой ворох других, т. к. висят на одной шине. Например, у соавтора этой статьи Руслана был автомобиль, в котором не регулировалось левое зеркало. Бывший хозяин говорил, что дело в пропавшем контакте «массы». На деле оказалось, что левое зеркало было когда-то повреждено, вместо него установили от другой модели. Проводка не совпала, функция регулировки была потеряна. Параллельно это повлияло и на функционал складывания зеркала, и на память сидений/зеркал.
Принцип работы реле:
Правильная схема, в которой показан смысл использования реле представлен ниже. Управляя катушкой электромагнитного реле через ключ SA1 малым напряжением и током , реле замыкает пару контактов K1.1 и коммутирует большее напряжение и ток на лампу HL1. Зачем это нужно? Казалось бы, а почему не использовать просто SA1 и батарею в 12 вольт, просто подавая через нее ток. Да всё просто, таким образом слаботочные цепи управляют силовыми, при этом сохраняя контакты переключателей SA1 от перегорания и экономя силовые части цепей (провода больших сечений, габаритные размеры изделий), переключатель SA1 не рассчитан на силовую нагрузку и большее напряжении и таким образом развязан с силовой частью.
А теперь перейдём к простейшей схеме для мотоцикла, которую можно сделать своими руками. Но прежде нужна эта самая схема! Во первых разобьём электропроводку мотоцикла на несколько узлов и опишем их в условно графической схеме. Такая схема даёт наглядность всей картины в целом. Сами же блоки проще рассматривать по отдельности.

Перед вами представлена условно графическая схема узлов электрической цепи мотоцикла в целом. Разберём значение и функции блоков.
Блоки:
– Генератор.
– Выпрямительный блок.
– Стабилизатор напряжения (Регулятор) .
– Источник питания.
– Блок предохранителей.
– Блок управления зажиганием.
– Электрическая схема потребителей (стартер, свет, повторители и прочее.)
Генератор – машина преобразующая механическую энергию в электрическую. Генератор связан с двигателем через шестерни, ременную и прочую связь. Во время работы двигатель одновременно вращает генератор, который в свою очередь вырабатывает электрическую энергию. Генератор может быть как постоянного, так и переменного тока. Будем рассматривать генератор переменного тока.

График зависимости переменного напряжения от оборотов двигателя. Если простым языком, то чем быстрее вращается двигатель, тем больше вырабатывает энергии генератор.
Так как бортовая сеть рассчитана на работу с постоянным током при напряжении в 12В, то нам необходимо выпрямить ток и стабилизировать напряжение.
Выпрямительный блок – преобразователь входного электрического тока переменного в постоянный. Выполняется на полупроводниковых диодах.

Технологии на месте не стоят и на фото выше, слева, так называемая “подкова” диодная сборка используемая в генераторах, а справа диодная сборка того же принципа, но гораздо меньшая в габаритах. И то и другое можно применить в схемах.
Стабилизатор напряжения (регулятор) – электромеханическое или электрическое полупроводниковое устройство позволяющие изменять величину напряжения на выходе. Самый простой смысл работы регулятора в том, что пока напряжение на превышает 14В в сети, регулятор подаёт на обмотку возбуждения генератора напряжение, как только выросли обороты, при который напряжение выше 14В, регулятор отключает обмотку возбуждения и генератор перестаёт генерировать энергию и по сути крутится в холостую. Вероятнее всего не правильно называть данную систему стабилизатором напряжения, так как стабилизатором это не является, но суть обеспечить более или менее стабильное бортовое питание.

На фото выше реле-регулятор, по габаритам разные и по исполнению. Первый электромеханический и большой, два последних более современные и электронные выполненные на полупроводниковой элементной базе.
Более подробно работа узлов: Генератор, Выпрямитель, Реле-регулятор описывалось в статье Реставрация, проверка, подключение генератора Г424
Источник питания – Аккумулятор постоянного тока. Прежде всего требуется для первоначального пуска двигателя и поддержания бортовой сети в пределах 12В в тот момент, когда генератор не обеспечивает при вращении нужного напряжения. По сути, запущенный двигатель будет работать и без аккумулятора. Во время того, когда генератор обеспечивает сеть необходимой энергией – аккумулятор заряжается.
Блок предохранителей – обеспечивает защиту электрических цепей от короткого замыкания. Суть данного блока в наборе плавких вставок рассчитанных на определённый ток. Если предохранитель ниже номинала потребляемой энергии, то он перегорит и отключит участок цепи от бортовой цепи. Потому, предохранитель должен иметь номинал больше по току потребляемой энергии цепи в штатном режиме работы и при этом значение номинала должно быть таким, чтобы при КЗ предохранитель сгорел раньше, чем проводка.
Про блок предохранителей дополнительно можно посмотреть здесь Блок предохранителей
Ну и теперь, рассмотрим более подробно электрическую схему потребителей.
Выводы
— Чем старше вы выбираете автомобиль и чем гуще в нём наворотов, тем больше рисков заиметь проблемы.
— Перед покупкой не лишним будет взять недорогой OBD-II адаптер, работающий через Wi-Fi или Bluetooth с вашим смартфоном. Устройство покажет ошибки, пусть и не все. За детальной распечаткой лучше обратиться к специалистам.
— Если новую брать не хочется, а мечтаете о конкретной марке/модели, выбирайте комплектации попроще. В таком случае мечта, возможно, вас не оставит без штанов.
— Ресурс автомобилей последних двух десятилетий сильно сокращён, отчего проблем с электроникой может вылезти целый ворох даже у относительно свежих машин.

























































